您好!欢迎来到贵州环天下环保有限公司【官网】!-贵州环境检测 贵阳环评公司 贵州环保验收 贵州水保应急预案 贵阳水土保持咨询服务 贵阳环境评估
贵州环天下环保有限公司【官网】
联系人:吴经理
手 机:13007869886
电 话:0851-85775084
邮 箱:1241361997@qq.com
网 址:www.gzhtxqy.com
地 址:贵州省贵阳市南明区花果园财富广场7号楼33层3324号
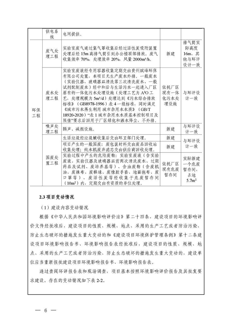
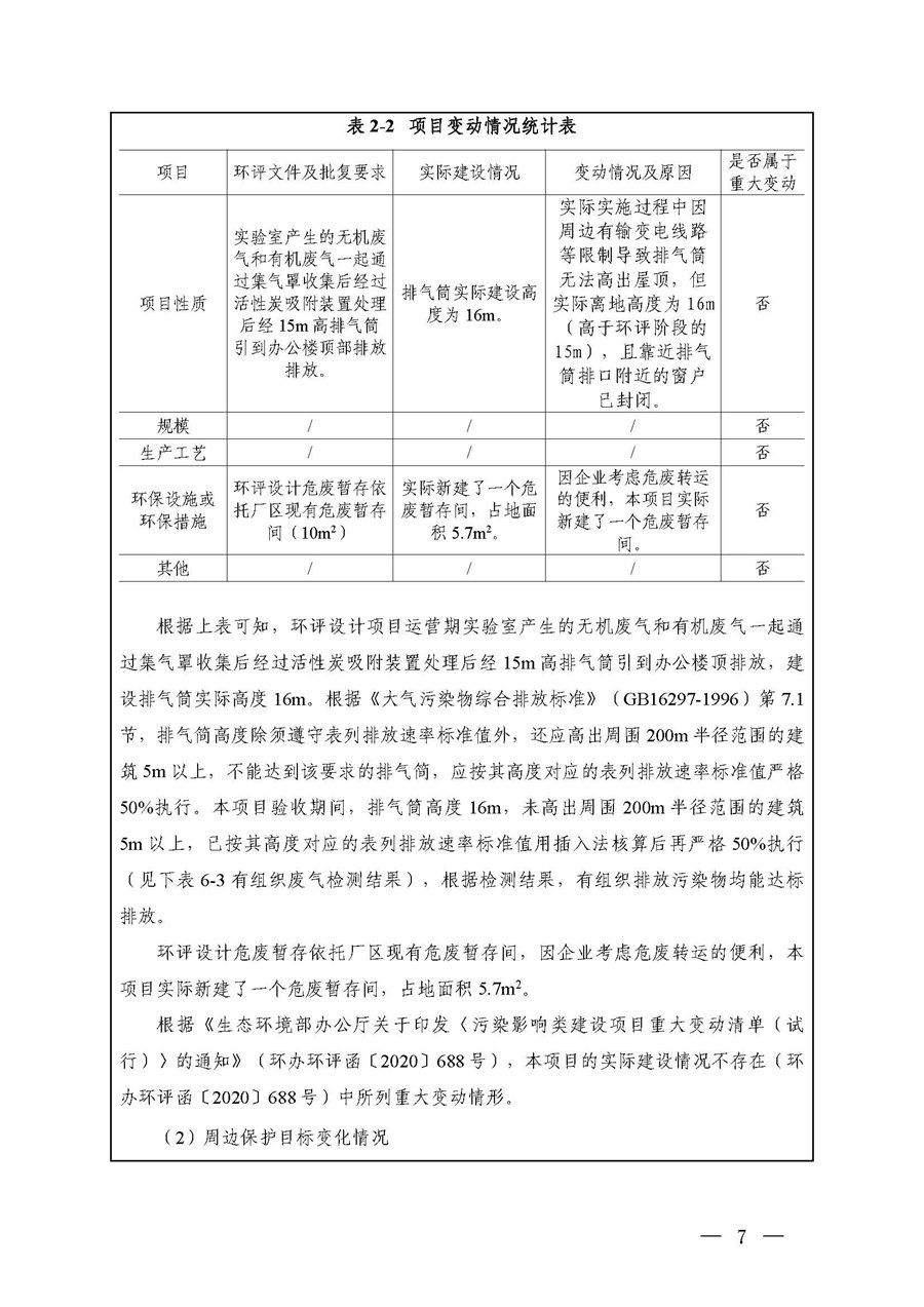
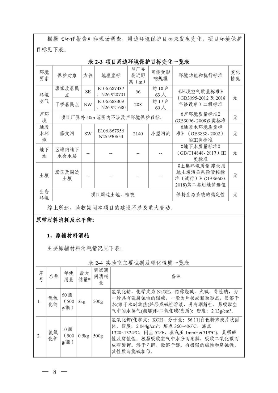
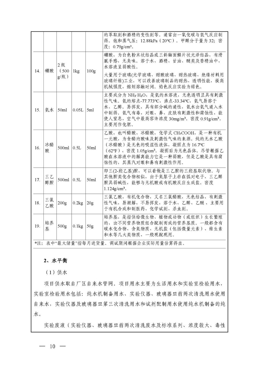
根据《国务院关于修改<建设项目竣工环境保护管理条例>的决定》(国务院令第682号),以及环保部《关于发布<建设项目竣工环境保护保护验收暂行办法>的公告》(国环规环评[2017]4号),现将《贵州船牌饲料有限公司饲料生产加工配套实验室建设项目竣工环境保护竣工环境保护验收监测报告》公示如下:
项目名称:贵州船牌饲料有限公司饲料生产加工配套实验室建设项目
建设单位:贵州船牌饲料有限公司
公示内容:验收调查报告,验收意见
公示时间:2025年8月1日-2025年8月29日
公示期间:对上述公示内容如有异议,请以书面形式反馈,个人须署真实姓名,单位须加盖公章
联系人:冉兵;联系电话:18785050915
验收报告公开载体:网络公示。



















































